Control System

Mechanical construction is coming along. I should have enough done for some neat pictures tonight.

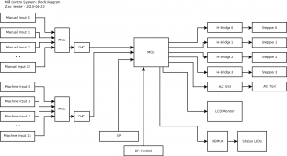
I've been trying to keep track of my control system, and I sketched out a rough block diagram of the major components (shown). One problem I keep running into is the large number of inputs and outputs needed. I think I'm going to multiplex all of my simple digital inputs (manual controls, limit switches, etc) down to 4-bit binary representations. I also have a little trick where I can use a resistor network as an ad hoc digital-to-analog converter. Using the 4-bit output of a multiplexer, I can drop 16 digital inputs onto one analog input fairly easily. A similar difficulty exists in the number of LEDs I want to use for fancy blinking things. For now, I think a basic demultiplexer will provide enough outputs for all the things I'd like to monitor.

I'm still waiting on the MCU and H-bridges from Newark, and once I get those, I'm going to be prototyping the basic drivers before the machine even needs the motors.